Rialachas agus Bainistiú DC
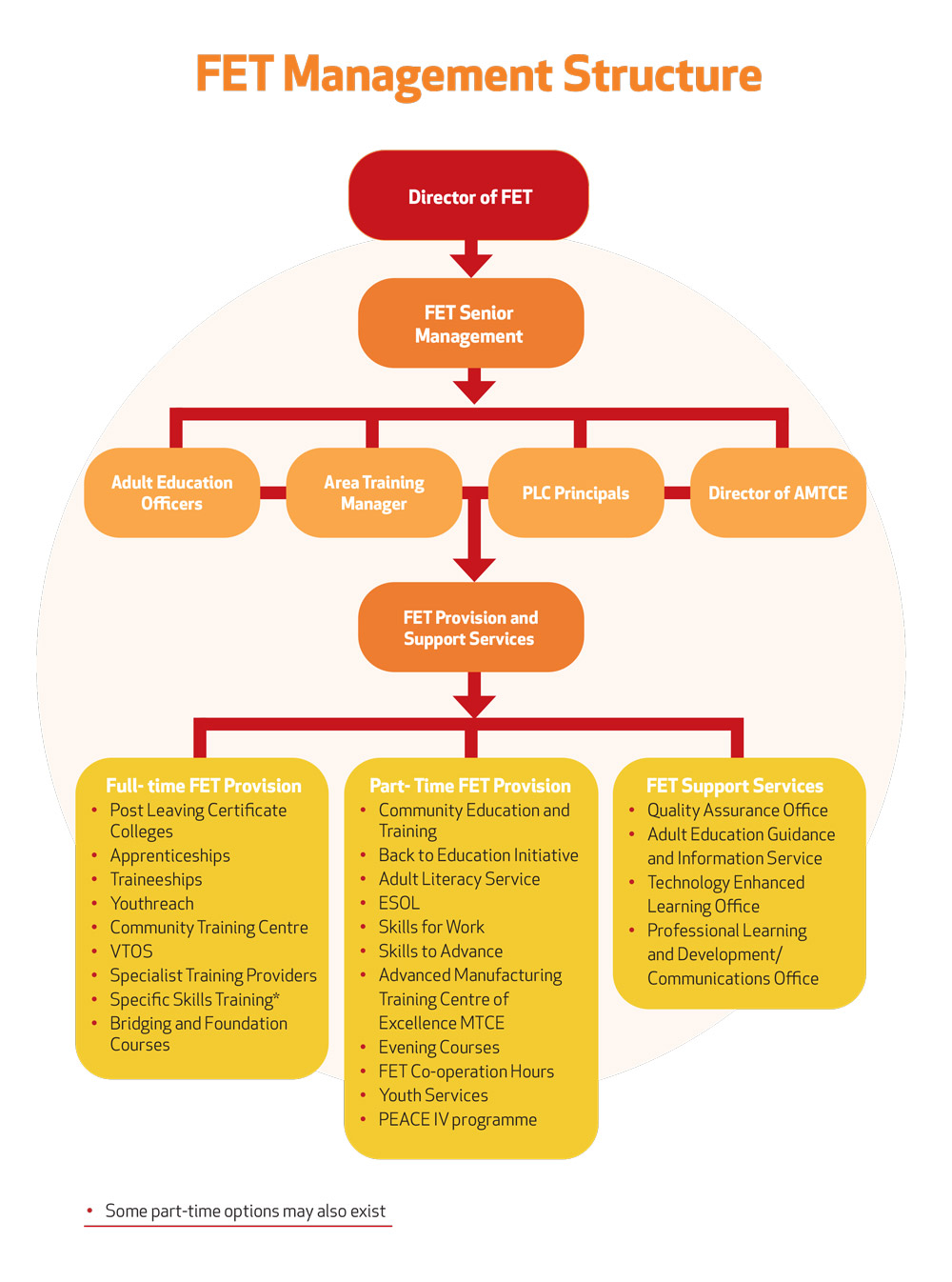
Quality Assurance (QA)Tá seirbhís Breisoideachais agus Oiliúna (BO&O) BOOLM faoi stiúir an Stiúrthóra Breisoideachais agus Oiliúna, mar chuid d’Fhoireann Bainistíochta Shinsearach(FBS) BO&O. Soláthraíonn an FBS treoir straitéiseach do cheannairí BO&O, a thuairiscíonn dá mbainistíocht líne faoi seach laistigh den Fhoireann Ardbhainistíochta. Léiríonn an léaráid thíos an struchtúr reatha bainistíochta agus rialachais laistigh de sheirbhís Breisoideachais agus Oiliúna BOOLM.
Tá forbairtí ar bun faoi láthair chun struchtúir, beartais agus nósanna imeachta nua a fhorbairt chun rialachas dearbhaithe cáilíochta a bhainistiú, de réir cheanglais Chroí-Threoirlínte agus Threoirlínte Earnála DC an DCCÉ. Tá struchtúr rialachais reatha DC Sheirbhís BO&O BOOLM leagtha amach sna doiciméid thíos:
Is iad na Téarmaí Tagartha (TT) do struchtúir athbhreithnithe rialachais DC:
For more information
FET Quality Assurance Office
FET Centre, Chapel St, Dundalk,
Co. Louth, A91 C7D8
Contact: Angela Cahill
Tel: 087 123 5572
Email: qualityassurance@lmetb.ie
